联系人:
手机: 186.59123.119
电话: 400-8560592
邮箱: 119%xf119.cn(用@替换%)
地址: 泉州经济技术开发区清蒙园区智泰路36号
IG541是一种混合气体IG541灭火剂由52%氮、40%氩、8%二氧化碳三种气体组成,是一种无色、无味、无毒、不导电的气体,臭氧耗损潜能值ODP=0,温室效应潜能值GWP=0,其在大气中存留的时间很短,是一种绿色环保型灭火剂。IG541混合气体灭火系统可用于扑救下列类型火灾:A类-可燃固体表面火灾,例如木材和纤维类材料的表面火灾;B
IG541是一种混合气体IG541灭火剂由52%氮、40%氩、8%二氧化碳三种气体组成,是一种无色、无味、无毒、不导电的气体,臭氧耗损潜能值ODP=0,温室效应潜能值GWP=0,其在大气中存留的时间很短,是一种绿色环保型灭火剂。
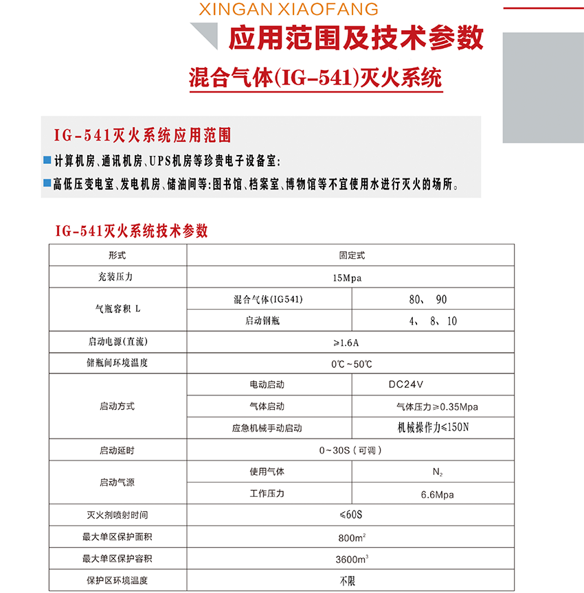
IG541混合气体灭火系统可用于扑救下列类型火灾:A类-可燃固体表面火灾,例如木材和纤维类材料的表面火灾;B类-可燃液体火灾,例如庚烷、汽油燃烧引起的火灾;C类-灭火前可切断气源的气体火灾;E类-电器设备火灾。不适用于扑救D类活泼金属火灾,也不适用于扑救含有氧化物的化合物。
IG541灭火系统简介
混合气体(IG-541)灭火剂是-种无色、无味、无毒、不导电的纯"绿色"压缩气体,它由大气中存在的气体氮气、氩气和二氧化碳混合而成,原料非常丰富,灭火过程中不影响人的视野且不产生温差和腐蚀性分解物,灭火剂的释放只是将来自大自然的气体放回大自然,既没有臭氧耗损潜能值(ODP),也不会产生温室效应”,更不会产生损害大气的化学物质,不会造成诸如卤代烷及其替代灭火剂在灭火过程中伴生的毒性问题,是一种理想的灭火剂。混合气体( IG-541 )灭火系统厂家,混合气体( IG-541 )灭火系统批发,混合气体( IG-541 )灭火系统价格


档案馆作为重要的文化事业机构,馆内的档案库房存放有大量高价值的文献资料。为降低火灾造成的危害,避免出现文化财产、档案资料的损失,必须要加强档案库自动灭火系统的构建,确保档案馆文献资料的完好无损。目前档案馆使用比较多的灭火设备包括IG541气体灭火系统和高压细水雾灭火系统。那么,有的档案馆为什么会选择IG541气体灭火系统。

高压细水雾灭火系统对防护区的要求为:采用全淹没应用方式的开式系统,其防护区数量
不应大于3个。每个防护区的容积,对于泵组系统不宜超过3000m³,对于瓶组系统不宜超过260m³。安装某大型档案馆防护区实际情况,需要设置两套独立泵组高压细水雾系统,设备房间会占用较大面积,系统造价较高。档案馆内的珍藏库也不适用于高压细水雾灭火系统。
IG541气体灭火系统在保证较好灭火效果的同时,对档案的影响很小,对火灾后抢修人员的安全也无影响。另外就是相对于高压细水雾灭火系统,IG541气体灭火系统造价更低。
因此,有些档案馆会选择IG541气体灭火系统
- 上一篇:IG541气体灭火设备
- 下一篇:没有了!

客服